
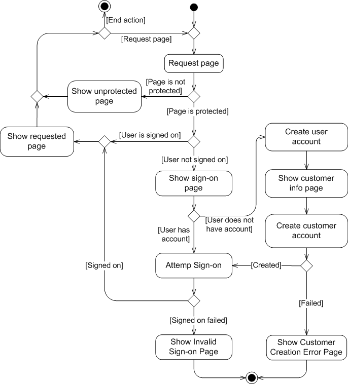
Here are some diagrams from the BluePrints book "Sample Application Design and Implementation", and my version of them.
Activity diagram for User Signon and Registration
Original
My UML 2.0 version
Layered view
Module view
WAF information flow view
WAF Runtime view
Activity diagram for Sign-on filter
Runtime view of the web app